728x90

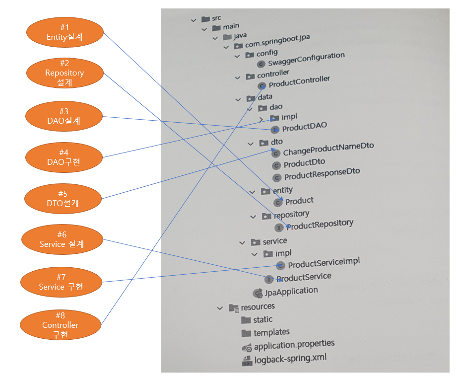
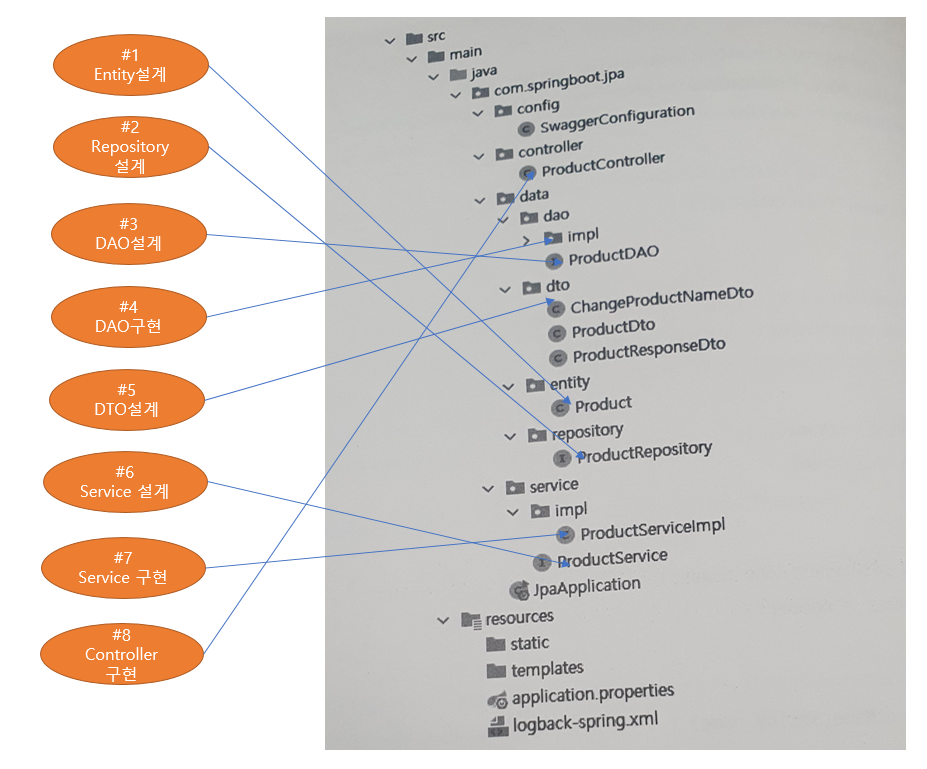
구성요소는 Controller, Service, DAO, Database 입니다.
Layered 구조 체계에 맞게 개발한 interface 설계 및 class 구현체의 결과물은 아래 그림과 같습니다.

상기의 Product 도메인에 대한 것을 User-SignUp/SignIn 도메인에 대한 경우의 수로 확장해 보았습니다.

728x90
반응형
'프로그램언어(JAVA , Python)' 카테고리의 다른 글
| [결제 기능] React, 아임포트, 신용카드, 결제창 (0) | 2023.08.18 |
|---|---|
| H2 database, windows 기본 설치 위치 (0) | 2023.06.30 |
| [Spring-boot:Swagger] Failed to start bean 'documentationPluginsBootstrapper'; nested exception is java.lang.NullPointerException (0) | 2023.06.27 |
| [Apache 웹서버] mod_rewrite 예제 (0) | 2023.03.03 |
| [HTML] Google 검색( 크롤링/인덱싱 ) 유도, <a> URL link & 숨기기 (0) | 2023.02.14 |