728x90

 

구성요소는  Controller, Service, DAO, Database 입니다.

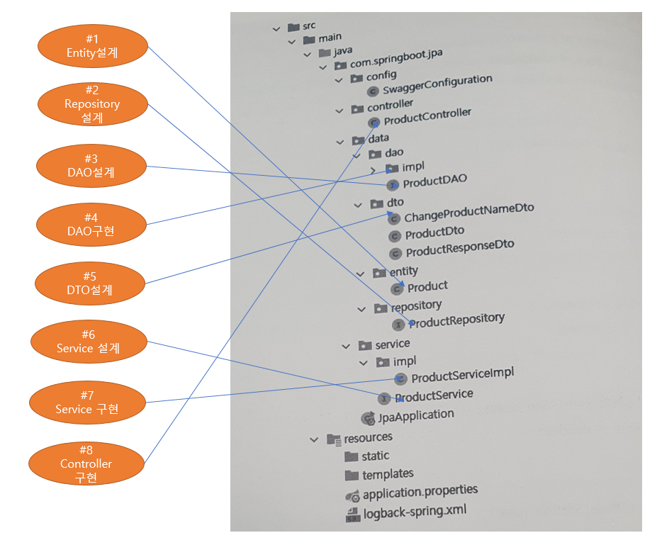
Layered 구조 체계에 맞게 개발한 interface 설계 및 class 구현체의 결과물은 아래 그림과 같습니다.

 

 

상기의 Product 도메인에 대한 것을 User-SignUp/SignIn 도메인에 대한 경우의 수로 확장해 보았습니다.

 

728x90
반응형
728x90

보통의 구글링의 해결책은

src/main/resources/application.properties 에

spring.mvc.pathmatch.matching-strategy=ant_path_matcher

를 추가하는 것입니다.

 

 

 

그럼에도 해결이 되지 않을 경우에는

 

1. pom.xml 파일 내용을

<dependency>
	<groupId>io.springfox</groupId>
	<artifactId>springfox-swagger2</artifactId>
	<version>3.0.0</version>
</dependency>
<dependency>
	<groupId>io.springfox</groupId>
	<artifactId>springfox-swagger-ui</artifactId>
	<version>3.0.0</version>
</dependency>
<dependency>
	<groupId>io.springfox</groupId>
	<artifactId>springfox-boot-starter</artifactId>
	<version>3.0.0</version>
</dependency>

와 같이 변경합니다. 기존에는 2.9.2로 앞쪽 2개의 모듈을 사용하는 경우가 많았었죠.

 

2. SwaggerConfiguration.java 파일에서

//@EnableSwagger2

로 @EnalbeSwagger2 를 주석처리합니다.

 

 

3. 웹브라우저에서 새로운 URL인

http://localhost:{port}/swagger-ui/index.html

로 접근합니다. 기존에는  http://localhost:{port}/swagger-ui.html이었습니다.

 

 

728x90
반응형

+ Recent posts